Komunikace RS232 diagnostika sériové sběrnice I2C a CAN 2.0


Seznámení s komunikací RS232, převod TTL signálu na RS232, Převod RS323 na USB.
•    Vytvořte program který bude komunikovat s PC přes USB
•    diagnostikujte sběrnici I2C.

Zadání

1. Při odeslání znaku přes USB na ATmega 128, procesor odpoví "Obdrzel jsem znak : x", kde místo x bude vrácen znak, který byl poslán.
2. Přes sběrnici I2C zjistěte vzdálenost ze senzoru SRF02 a zašlete ji ve tvaru "Vzdálenost je xx cm" do PC. 

Nápověda

Princip činnosti
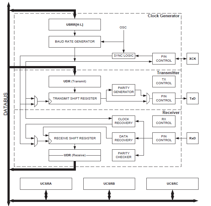
Komunikaci přes sériová rozhraní zajišťuje periferie USART (Universal Synchronous and Asynchronous serial Receiver and Transmitter - univerzální synchronní a asynchronní přijímač a vysílač) . Jedná se tedy o univerzální periferii která může být využita pro komunikaci s ostatními zařízeními a to při plně duplexním provozu (registry přijímače a vysílače jsou nezávislé). Procesor ATmega 128 má k dispozici 2 na sobě nezávislé periferie USART0 a USART1.  Přenos je možné nastavit pro 5, 6, 7, 8, 9 datových bitů a 1 nebo 2 Stop bity. Dále lze volit sudou nebo lichou paritu a hardwarovou kontrolu parity. K dispozici jsou tři různá přerušení (ukončení vysílání, ukončení příjmu a vyprázdnění vysílacího registru).
.
USART.png
Blokové schéma USART

Komunikace RS232 a USB
Výstupy s procesoru jsou vždy v úrovni TTL, tzn. logická 0 je cca 0V a logická 1 je 5V (3,3V). Pro připojení s PC je nutný napěťový převod na specifikace RS232 nebo USB. Pro RS232 je vývojový kit vybaven obvodem MAX232 a pro komunikaci přes USB obvodem FT232R. 

Sběrnice I2C
Sběrnice I2C je v procesorech Atmel označována jako TWI (Two Wire Interface) . Vlastní přenos využívá dvou vodičů a to SDA po kterém se přenáší data a SCL pro přenos hodinového signálu. Komunikace probíhá typem Master - Slave, kde každé zařízení má svoji adresu (vice zařízení na lince).  U některých obvodů je komunikace TWI řešena softwarově, ale vlastni program je složitý a hlavně zabírá místo v paměti. U procesoru ATmega 128 je komunikace řešena hardwarově jak ukazuje následující blokové schéma.

TWI.png

Inicializace USART pro RS232

void uart_init (void)
{
// USART0 initialization
// Communication Parameters: 8 Data, 1 Stop, No Parity
// USART0 Receiver: On
// USART0 Transmitter: On
// USART0 Mode: Asynchronous
// USART0 Baud Rate: 9600
UCSR0A=0x00;
UCSR0B=0x18; //bez preruseni
//UCSR0B=0x98; // s prerusenim na prijem znaku (nutny vektor preruseni, globalne preruseni povolit a knihovna preruseni)
UCSR0C=0x06;
UBRR0H=0x00;
UBRR0L=0x5F;

}
Vektor přerušení pro příjem znaku

ISR(USART0_RX_vect)
{
}

Ovládání senzoru SRF02

srf02pin.jpg

Příkazové registry
Command Action
Decimal Hex
80 0x50 Real Ranging Mode - Result in inches 
81 0x51 Real Ranging Mode - Result in centimeters
82 0x52 Real Ranging Mode - Result in micro-seconds
     
86 0x56 Fake Ranging Mode - Result in inches 
87 0x57 Fake Ranging Mode - Result in centimeters
88 0x58 Fake Ranging Mode - Result in micro-seconds
     
92 0x5C Transmit an 8 cycle 40khz burst - no ranging takes place
     
96 0x60 Force Autotune Restart - same as power-up. You can ignore this command.
     
160 0xA0 1st in sequence to change I2C address
165 0xA5 3rd in sequence to change I2C address
170 0xAA 2nd in sequence to change I2C address

Datové registry

Location

Read

Write

0

Software Revision

Command Register

1

Unused (reads 0x80)

N/A 

2

Range High Byte

N/A

3

Range Low Byte

N/A

4 Autotune Minimum - High Byte N/A
5 Autotune Minimum - Low Byte N/A


Funkce pro I2C (knihovna  twi_lib.h)
i2c_init()  - Inicializace I2C
i2c_start_wait() - komunikace pro konkrétní adresu I2C zařízení
i2c_write();  - zápis na adresu
i2c_rep_start() - oslovení zařízení pro čtení
i2c_readNak() - načtení znaku
i2c_stop() - ukončení komunikace I2C

Řešení

Příklad 1

#define F_CPU 16000000UL   

#include <avr/io.h>
#include <string.h>
#include <util/delay.h>
#include <avr/interrupt.h>


volatile unsigned char prerus=0;
volatile unsigned char muj_b;
char tempstr[12],znak;


//*******************************************************************************************
//  MOJE UPRAVY
//-------------------------------------------------------------------------------------------
//
#define setb(port,pin)    port |= 1<<pin    //nastav bit
#define clrb(port,pin)    port &= ~(1<<pin) //nuluj bit
#define negb(port,pin)    port ^= 1<<pin    //neguj bit

//*******************************************************************************************
//UART ATmega 128
//*******************************************************************************************
// Funkce pro UART:
void init_uart (unsigned int baud);         //inicializace UART
unsigned char u_getc( void );               //přijmi znak z UART
void u_putc( char data );                   //napiš znak do UART
void u_puts( char *text );                  //napiš string do UART



// UART pošli znak:
void u_putc( char data )
{

while ( !( UCSR0A & (1<<UDRE)) )     // Wait for empty transmit buffer
;
UDR0 = data;                         // Put data into buffer, sends the data
}


// UART pošli string:
void u_puts( char *text )
{
unsigned char i=0,temp;

    do
    {
    temp = text[i];
    if(temp==0) break;
    u_putc(temp);
    i++;
    }
    while(temp>0);
}

// UART přijmi znak:
unsigned char u_getc( void )
{

while ( !(UCSR0A & (1<<RXC)) )       // Wait for data to be received
;
return UDR0;                         // Get and return received data from buffer
}


//  u_puts(tempstr); 
//  u_puts("\r\n");            // odřádkuj
// Inicializace na 9600 pro 16MHZ
/*
UCSR0A=0x00;
UCSR0B=0x18;
UCSR0C=0x06;
UBRR0H=0x00;
UBRR0L=0x67;

char tempstr[12],znak;
*/
//******************************************************************************************


ISR(USART0_RX_vect)
{
prerus=1;
muj_b = UDR0;

}

void main(void)
{


// Inicializace UART na 9600 pro 16MHZ

UCSR0A=0x00;
//UCSR0B=0x18; bez preruseni
UCSR0B=0x98;


UCSR0C=0x06;
UBRR0H=0x00;
UBRR0L=0x67;



PORTB=0;          // zablikani na zacatku
_delay_ms(50);
PORTB=255;
_delay_ms(50);
PORTB=0;
_delay_ms(50);
PORTB=255;
_delay_ms(50);


sei();

while (1)
      {
 
    if (prerus==1)

    {
    u_puts("Obdrzel jsem:"); 
    u_putc(muj_b); 
    u_puts("\r\n");            // odřádkuj     
    }




      };
}


Příklad 2

Do příkladu 1 přidáme načtení vzdálenosti :
#define U1  0xE0 // ADRESA

                          i2c_init();
                          i2c_start_wait(U1+I2C_WRITE); // (adresa+bit pro zapis)   
                          i2c_write(0x00);  // zapis na tuto adresu ...                      
                          i2c_write(81); // tohle (81 start mereni v cm)       
                     
  
                        _delay_ms(70);  // cekani na konec mereni min 63ms
                   
                        /// precti vzdalenost 1. (byte 2 a 3)
                        i2c_start_wait(U1+I2C_WRITE);    
                        i2c_write(3);                         //1. vydalenost L       
                        i2c_rep_start(U1+I2C_READ);   // (adresa+bit pro cteni)
                       
                        vzdalenostL=i2c_readNak()  ;          // precteni jednoho B a ulozeni do promenne

                        i2c_write(2);                         //1. vydalenost H
                        i2c_rep_start(U1+I2C_READ);
                       
                        vzdalenostH=i2c_readNak()  ;


                        i2c_stop();


                        vzdalenost=(vzdalenostH*256)+vzdalenostL ;